Ловля с берега
Беспроводные эхолоты довольно популярны среди рыбаков, которые не имеют надводного транспорта и предпочитают забрасывать удилища с берега. По правде сказать, данная категория людей старается не доверять электронным устройствам и опирается на собственный опыт либо рекомендации других рыбаков. Как показывает практика, обрыв снасти и плохая рыбалка без электронного устройства оцениваются как обычная неудача. А ведь всё может быть совсем иначе.
В отличие от проводного устройства, в беспроводных эхолотах трансдьюсер связывается с головным устройством по радиоканалу, отдалённо напоминающему сигнал Wi-Fi. Поэтому главным критерием выбора достойного прибора на рынке здесь является мощность беспроводного передатчика и приёмника, которыми оснащён эхолот. Это не единственный важный критерий. Как и в других приборах, от устройства требуется качественный сканер, который умеет работать под большим углом.
Garmin Striker 4 – бюджетный вариант эхолота

Компактный прибор с набором основных функций, эхолокация дна водоёма, определение глубины, обнаружение топляков, коряг, отмелей, общее сканирование рельефа. Предельная дистанция по вертикали достигает полукилометра в пресной воде и двухсот – морской.
Эхолот способен зафиксировать подводных жителей, включая рыбу. Осуществить достаточно подробную детализацию объекта в стоячем и подвижном состоянии.
Свойство навигации определит текущее месторасположение самого рыбака, зафиксирует в памяти уловистые места, проложит маршрут, составит карту.
Плюсы:
- Недорогой, простой в применении, малые размеры и вес.
- Достаточно чётко рисует дно, отмечает подводные коряги и мели.
- Видит рыбу, бобров, ондатр. Работает по движущимся с небольшой скоростью, объектам.
Минусы:
- Маловат экранчик, иногда напрягает зрение.
- Карт нет, отсутствует возможность загрузки.
Рекомендации: 15 лучших эхолотов
19 лучших рыболовных приманок
20 лучших рыболовных лесок
Направление 2 — Миниатюризация
Многие многолучевые эхолоты используются для оперативной съемки на мелководье в гаванях, на водных путях и т. д., где очень важна мобильность, и некоторые производители сосредоточили свои усилия именно в этом направлении — на миниатюризации оборудования, а также комплексировании «все в одном», включая модули навигации: приемники спутниковой системы навигации (GPS) и датчики перемещений. NORBIT предлагает устройство WMBS/iWBMS, которое имеет исключительно малые габаритные размеры, но при этом реализует разрешение 0,9 × 1,9 градуса. WMBS доступен со встроенными высокопроизводительными приемниками спутниковой системы навигации и инерциальной навигационной системой ИНС (Applanix POS MV). Это устройство иллюстрирует быстрое развитие мобильности гидрографических устройств, рост миниатюризации, без ухудшения разрешения. Эхолот Teledyne RESON SeaBat T20-P был представлен два года назад и был очень популярен в качестве портативного сонара. Недавно выпущенный эхолот SeaBat T50-P предлагает портативную упаковку со спецификациями (0,5 × 1 градуса), близкими к характеристикам SeaBat 7125. И SeaBat T20-P, и SeaBat T50-P также доступны со встроенными приемниками спутниковой системы навигации и инерциальной навигационной системой, что упрощает мобильность. Производитель R2Sonic представил образец Sonic 2021 (с разрешением 2 × 2 градуса) — это очень миниатюрный гидролокатор, имеющий хорошие характеристики, а эхолот Sonic 2022 (с разрешением 1 × 1 градус) также позиционируется на рынке как портативный гидролокатор. Оба образца доступны со встроенной инерциальной навигационной системой. Kongsberg M3 — это еще один многолучевой эхолот класса IHO S-44, зарекомендовавший на конференции Shallow Survey 2015 в Плимуте, Великобритания. M3 является одновременно визуализирующим сонаром и батиметрическим профилографом и предлагает 3-градусный луч для генерации облака точек. Еще один высокопортативный гидролокатор, обладающий разрешением 2 × 2 градуса с опцией для встроенного ИНС и GPS — это гидрографический локатор Teledyne Odom Hydrographic MB2. Однако, данных с MB2 еще не представлено.
Что же выбрать в дорогостоящем сегменте?
Огромный функционал устройства непременно порадует будущего владельца качественной работой GPS либо красочными картами всех существующих водоёмов на территории стран постсоветского пространства, однако в первую очередь стоит уделить внимание сканирующему элементу. Нельзя забывать, что базовой характеристикой для всех эхолотов остаётся сканер
А вернее, количество сканирующих элементов и их угол рассеивания сигнала.

Хорошо зарекомендовали себя на рынке всего три бренда, которые уже не один десяток лет специализируются на производстве подобных устройств: Garmin, Lowrance и Humminbird. Каждый изготовитель, стараясь убрать конкурента с рынка, старается угодить потенциальному покупателю и предлагает огромный ассортимент функций. Кстати, эхолот Lowrance Elite 3x, представленный в бюджетном классе, тоже позиционируется как картплоттер. Дело в том, что устройство оснащено встроенной энергонезависимой памятью, позволяющей пользователю загружать специальные лоцманские карты. Правда, владельцу придётся самому стать навигатором, так как GPS в устройстве отсутствует.
Как эхолот определяет расстояние до объектов
Датчик направляет посылы в виде конусообразных потоков (навроде лучей от портативного фонарика), перпендикулярно плоскости, в которой перемещается плавсредство.

Направление лучей относительно судна
Сигналы настолько сильные, что даже при большой скорости перемещения (на моторной лодке), рыбак будет видеть стабильную картинку. Только изображение может быть сжатым по горизонтали. Поэтому, чем медленнее движение, тем отчетливее просматриваются отдельные объекты под водой.
Эхолот непрестанно показывает данные о глубине и горизонте дислокации рыбной стаи или других объектов. Правда, выяснить расстояние по горизонтали от лодки до определенного элемента, не всегда возможно.
Настройка эхолота: обзор регулирование параметров эхолота

Эхолот – приспособление полезное и многофункциональное, способное упростить поиск рыбных мест и предоставить рыбаку некоторую информацию о глубине и характере дна водоема. Но чтобы использовать на полную возможности эхолота, необходимо сначала разобраться в некоторых настройках, от которых, прежде всего, и зависит эффективность работы прибора.

Как и в любом другом электронном устройстве, в эхолотах изначально установлены заводские настройки. Но ввиду того, что условия ловли и конкретные потребности владельца прибора могут отличаться, иногда требуется ручная настройка.
Далее мы приведём некоторые рекомендации касательно того, как настроить эхолот и получить наилучший результат его работы.
В статье собраны функции и фотографии эхолотов Humminbird, Garmin, Lowrance.
Начнём с того, что не стоит бояться экспериментировать с настройками. Именно от самостоятельного их регулирования зависит, поможет ли эхолот в тех или иных условиях.
Заводские настройки, которые хранятся в памяти устройства, можно вернуть в любой момент.
Какими бывают глубиномеры?
Глубиномер – устройство, предназначенное для измерения глубины и изменения рельефа дна в заданной акватории. С его помощью можно обнаружить различные аномальные зоны на участке ловли и определить самые потенциально перспективные точки, куда стоит послать оснастку. Он помогает найти свалы, канавки, возвышенности, локальные бугорки, приямки и прочие характерные места стоянки рыбы.
Глубиномеры для рыбалки можно смастерить самому либо приобрести в магазине. Самодельное изделие дешево, просто и надежно. Заводское дороже, но не придется тратить время на его изготовление. Самый современный прибор для измерения глубины – эхолот. Сегодня именно он пользуется наибольшим спросом и применяется многими рыбаками.
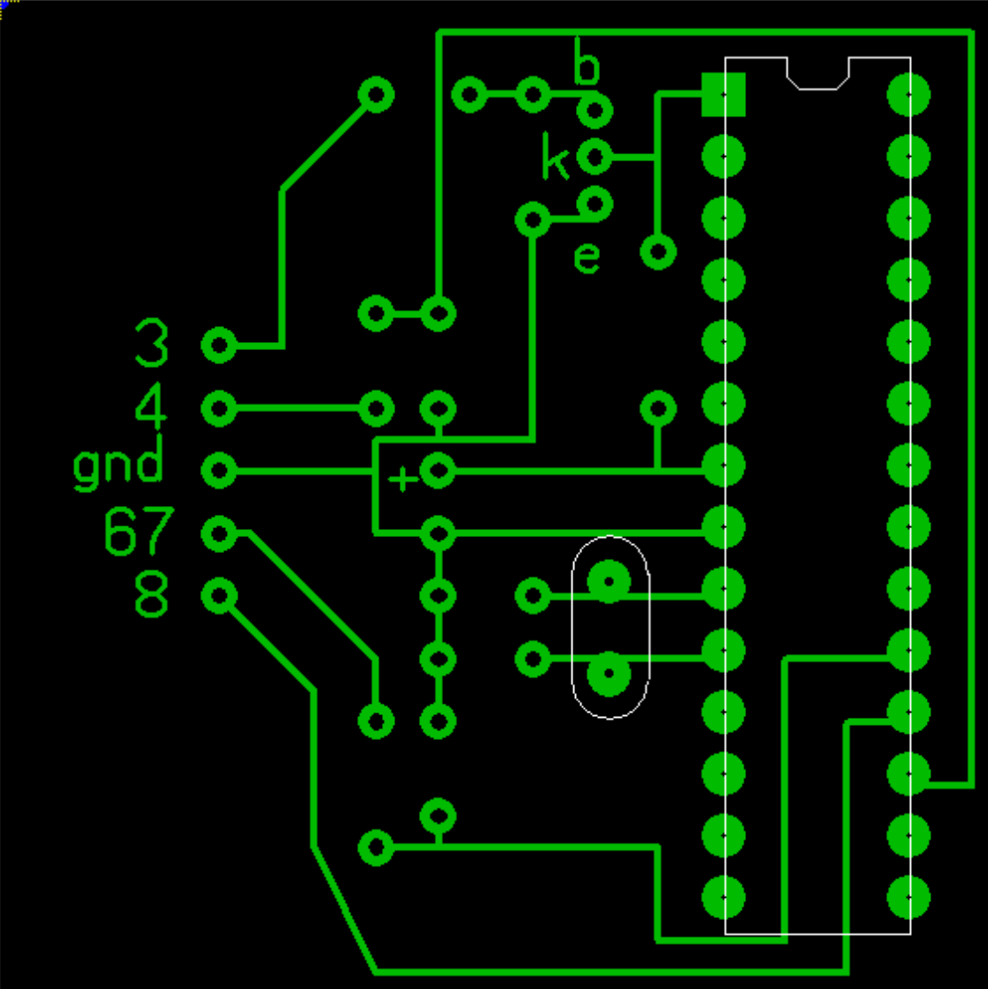
Схема первая

С помощью этого программатора можно прошивать практически любой AVR-контроллер от ATMEL, надо только свериться с распиновкой микросхемы.
СОМ-разъем на схеме – это “мама”.
На всякий случай привожу разводку печатной платы для атмеги8 (скачать), хотя такую примитивную схему проще нарисовать от руки. Плату перед печатью нужно отзеркалить.
Файл печатной платы открывать с помощью популярной программы Sprint Layout (если она у вас еще не установлена, то качайте 5-ую версию или лучше сразу 6-ую).
Как понятно из схемы, для сборки программатора потребуется ничтожно малое количество деталек:
Вместо КТ315 я воткнул SMD-транзистор BFR93A, которые у меня остались после сборки микромощных радиомикрофонов.
А вот весь программатор в сборе:
Питание (+5В) я решил брать с USB-порта.
Если у вас новый микроконтроллер (и до этого никто не пытался его прошивать), то кварц с сопутствующими конденсаторами можно не ставить. Работа без кварцевого резонатора возможна благодаря тому, что камень с завода идет с битом на встроенный генератор и схема, соответственно, тактуется от него.
Если же ваша микросхема б/у-шная, то без внешнего кварца она может и не запуститься. Тогда лучше ставьте кварц на 4 МГц, а конденсаторы лучше на 33 пФ.
Как видите, я кварц с конденсаторами не ставил, но на всякий случай предусмотрел под них места на плате.
Заливать прошивку лучше всего с помощью программы PonyProg (скачать).
Прошивка с помощью PonyProg
Заходим в меню Setup -> Calibration -> Yes. Должно появиться окошко “Calibration OK”.
Далее Setup -> Interface Setup. Выбираем “SI Prog API” и нужный порт, внизу нажимаем “Probe”, должно появиться окно “Test OK”. Далее выбираем микроконтроллер “Device -> AVR micro ATmega8”.
Теперь втыкаем микроконтроллер в панельку программатора, и подаем питание 5 вольт (можно, например, от отдельного источника питания или порта ЮСБ). Затем жмем Command -> Read All.
После чтения появляется окно “Read successful”. Если все ок, то выбираем файл с нужной прошивкой для заливки: File -> Open Device File. Жмем “Открыть”.
Теперь жмем Command -> Security and Configuration Bits и выставляем фьюзы, какие нужно.
Тщательно все проверяем и жмем “OK”. Далее нажимаем Command -> Write All -> Yes. Идет прошивка и проверка. По окончании проверки появляется окно “Write Successful”.
Вот и все, МК прошит и готов к использованию!
Имейте в виду, что при прошивке с помощью других программ (не PonyProg) биты могут быть инверсными! Тогда их надо выставлять с точностью до наоборот. Определить это можно, считав фьюзы и посмотрев на галку “SPIEN”.
Использование эхолота при рыбалке с лодки
Чтобы рыбалка была эффективной, к ней нужно тщательно готовиться. Разные виды оснастки, удилище – половина успеха, но если рыбак будет дополнительно пользоваться эхолотом, то вероятность большого улова возрастает в несколько раз.
Этот прибор необходим для исследования рельефа дна, что облегчает выбор места для расстановки сетей или использования других приспособлений. В качестве приятного дополнения эхолот для рыбалки с лодки показывает наличие рыбы поблизости и ее размер. С эхолотом не страшно отправляться на новое место, ведь с ним можно буквально «заглянуть» под воду и оценить текущую ситуацию.
В магазинах предложено много разных вариантов, поэтому необходимо ознакомиться с функциями и техническими характеристиками.
Принцип работы и устройство эхолота
Эхолот – это устройство для определения рельефа дна. Его относят к навигационной системе и сначала его применяли в военных целях, а именно для выявления вражеских субмарин. Сегодня аппарат получил широкое распространение среди рыбаков и у желающих прокатиться на лодке по незнакомым водоемам.
Устройство имеет некоторые особенности, обеспечивающие его работу:
- корпус;
- кристалл для преобразования и трандюсер;
- антенна;
- дисплей;
- кнопки управления;
- излучатель;
- аккумулятор.
Принцип работы эхолота основан на передаче электроимпульсов в воду. Излучатель этих импульсов погружен в воду: закреплен на корпусе лодки, присоединен через провод, запущен радиомаячок.
Излучаемые волны, в свою очередь, преобразуются в звуковые волны и при столкновении с препятствием возвращаются обратно, передавая информацию на дисплей. Учитывая, что скорость звука в воде постоянная, то прибор точно определяет:
- Рельеф дна (впадины или острые выступы).
- Расположение рыбы, ее размер или расстояние до косяка.
Эхолоты посылают волны разной частоты: высокая выводит четкое изображение на экран, но область изучения небольшая. Низкие частоты позволяют рассмотреть текущее состояние под водой в общих чертах, потому что из-за возникающих помех картинка «смазывается».
Сама картинка – вертикальная развертка, позволяющая изучить глубину водоема и положение рыбы. Горизонтальная позволяет оценить произошедшие изменения за определенное время.
Как рыбачить с эхолотом?
После включения эхолота выбор настроек происходит автоматически, однако иногда может потребоваться ручная регулировка. На неглубоком водоеме наиболее удачной считается частота 192 Герц. Угол обзора при такой настройке составляет 20–24 градуса.
Самые простые модели обозначают рыбу дугой, а современные эхолоты определяют места скопления рыбы, а размер рыбы влияет на четкость само́й картинки (чем больше – тем лучше).
Чтобы работа с эхолотом была эффективной необходимо определить личные удобные настройки, а также учитывать повадки рыбы, которые зависят от ее породы.
Безусловно, эхолот облегчает поиск рыбы в незнакомом водоеме и «ведет» рыбака к удачным местам, но не сажает ее на крючок. Без качественного снаряжения , приманки и учета времени суток — поймать рыбу навряд ли удастся.
Способы крепления сонара к лодке
Существует несколько способов крепления сонара к лодке:
- Фиксация на внутренней поверхности на эпоксидный клей подойдет для пвх лодок, однако возможны сложности, связанные с измерением глубины и четкостью картинки на экране.
- Крепление через кронштейн на транец. Такой метод доступен тихоходным лодкам, а конструкция защитит от повреждений, если на пути встречаются препятствия. Этот метод можно отнести к самым удобным и доступным, но использовать его на моторной лодке нельзя. Волны, создаваемые гребными винтами, создают сильные помехи.
- Сквозное крепление предполагает монтаж преобразователя ко дну лодки через отверстие. Такой способ исключает помехи и дает возможность полноценно использовать эхолот в работе.
Принципиальные схемы
Предлагаемый самодельный эхолот может быть использован на любительских судах для измерения глубины водоемов, для поиска затонувших предметов, а также при других работах на воде, связанных с необходимостью знать рельеф дна и глубину.
Рыболовы же с его помощью легко смогут отыскать наиболее перспективные места ужения рыбы. Эхолот прошел опытные испытания в сезон и года в речной и морской воде, он измеряет глубину водоемов на четырех пределах: до 2,5; 5; 12,5 и 25 метров. Минимальная измеряемая глубина – 0,3 м. Функциональная схема эхолота показана на рисунке. Он состоит из 4-х функционально законченных блоков: генератора зондирующих импульсов, приемника, блока управления и блока индикации.
Их принцмпмальные схемы приведены в подробном описании. Кнопки SB SB4 выведены на переднюю панель, с их помощью осуществляется оперативное изменение режимов работы эхолота. Импульсы частотой кГц с генератора зондирующих импульсов подаются на пьезокерамический излучатель датчик эхолота и в виде ультразвуковых посылок излучаются во внешнюю среду. Отраженный от дна сигнал принимается в промежутке между посылками тем же излучателем и подается на вход приемника, где он усиливается, детектируется и преобразуется в стандартные логические уровни.
В эхолоте предусмотрена временная автоматическая регулировка усиления ВАРУ , изменяющая коэффициент усиления в течении каждого цикла от минимального до максимального, что повышает помехоустойчивость прибора. В качестве индикатора используется линейная шкала глубины из 26 светодиодов, на которой может индицироваться до четырех отраженных сигналов и вспомогательная шкала из 4-х светодиодов, отображающая предел измерения. Период обновления информации на индикаторе около 0,1 сек, что позволяет легко отслеживать рельеф дна.
Основа блока управления – микроконтроллер AT89C, который формирует все сигналы, необходимые для работы эхолота. Дополнительно повышает помехоустойчивость, защищая от случайных помех, программно реализованный импульсный фильтр.
Это позволяет в какой-то степени отсеять помехи, например от двигателя. Питание этого самодельного эхолота осуществляется от 6 элементов типа A с общим напряжением 9 В, работоспособность прибора сохраняется при снижении напряжения до 6 В.
Потребляемый ток не превышает Датчик эхолота изготовлен на основе круглой пластины диаметром 31 мм и толщиной 6 мм из пьезокерамики ЦТС с резонансной частотой КГц. Он собирается в алюминиевом стакане от оксидного конденсатора диаметром около 40 мм и длиной Все рисунки и подробное описание методики изготовления самодельного датчика эхолота приведены в подробном описании. Эхолот весьма прост в наладке и удобен в эксплуатации, не требует калибровки.
Предусмотрена возможность оперативного переключения предела измерения, количества индицируемых отражений, а также регулировка эффективности ВАРУ.
Импульсный фильтр при необходимости может быть отключен. В этом режиме потребляемый ток составляет около 70 мкА, что практически не сказывается на сроке службы элементов питания.
Печатную плату я рисовал вручную, в те годы Sprint Layout еще не было. Но радиолюбители, повторившие эту конструкцию, прислали мне рисунки некоторых плат. Я, в свою очередь, делюсь этой информацией с Вами. Это дополнение выложено в архиве в том виде, в каком я его получил – “как есть”. Воспроизведение материалов сайта в любом виде только со ссылкой на первоисточник.
Raspberry Pi Об авторе. Лучшее из возможного! Подробное описание Схема в Orcad 9. Главная Конструкции Рекомендую! Прошивка и исходный текст программы контроллера AT89C на ассемблере. Дополнения пользователей – рисунки печатных плат.
Глубиномер своими руками
Самым простым решением приобрести глубиномер для рыбной ловли является изготовление его самостоятельно в домашних условиях. Это устройство легко сделать из подручных материалов. Сегодня среди рыболовов распространены следующие типы этих приспособлений:
Ниже рассмотрим некоторые варианты изготовления глубиномера своими руками, их преимущества и особенности.
С поплавком-маркером
Простая и надежная конструкция глубиномера, которая к тому же является весьма эффективной на разных малознакомых водоемах. Пошаговая инструкция ее изготовления выглядит так:
Фото 1. Две унции равны примерно 56 граммам.
Все. Глубиномер готов. Теперь можно приступать к измерениям глубины в месте ловли и определению рельефа дна:
- Для начала на бланке удилища следует нанести какую-либо отметку для измерений. От ролика лесоукладывателя отмеряется 50 см и вокруг бланка несколько раз обматывается изолента.
Фото 2. Маркировка изолентой.
Таким образом, «прозваниваем» все направление до берега. После выполняем забросы под разными углами и измеряем глубину. В течение получаса можно досконально изучить рельеф в зоне ловли и определить потенциально уловистые точки.
Из пенопласта и свинцового грузила
Этот вариант также предназначен для измерения с берега, по принципу действия схож с первым устройством. Изготовить его можно так:
Этот глубиномер позволяет весьма точно измерять глубину на стоячих водоемах. На реках с течением получаем значения с некоторой погрешностью.
Из свинца и резины
Этот глубиномер предназначен не столько для промера участка ловли, сколько для определения максимально привлекательного для рыбы нахождения приманки. Применяется в поплавочной или штекерной рыбалке, когда необходимо насадку приподнять над пятном прикормки на 3–5 см, сделав ее заметнее и аппетитнее для рыбы. Выглядит и изготавливается следующим образом:
Этот простейший глубиномер позволяет быстро настроить оснастку, и расположить приманку на оптимальном расстоянии от дна.
Фото 3. Вариант: силикон и джиг головка. Крючок цепляем за силикон.
Как не допустить ошибок, пользуясь эхолотом?
Все основные ошибки при эксплуатации эхолотов связаны с неправильным представлением о принципах их работы и отображения информация.
Для того чтобы не допускать различных промахов необходимо учитывать следующие нюансы:
- Прибор отображает не локальный участок водоема под судном, а гораздо более обширную его часть, поскольку излучения распространяются в разные стороны. Но на дисплее отображение происходит лишь в одной плоскости.
- Эхолоты не отображают пространственные образы рыбы относительно плавательного средства. Проекция осуществляется вертикальную плоскость, проходящую через центральную ось конуса.
- Между противоположными границами в поле лучей может оказаться посторонний объект, являющийся частью поверхности дна. На экране это будет отмечено в виде заштрихованной области, а рыбу, находящуюся в этой зоне, не удастся обнаружить. Однако она может быть замечена узким лучом, который не захватывает мешающийся объект.
Что представляет собой эхолот для смартфона?

Это разновидность портативных сонаров-датчиков, которые могут крепиться к леске или специальной веревке. Традиционное исполнение устройства – форма шара, в который интегрирован трансдьюсер. Использовать эхолот со смартфоном можно только с берега, поскольку на лодке, особенно в процессе движения, невозможно будет обеспечить его надежную фиксацию. Существуют модели для операционных систем iOS и «Андроид». В данном случае рассматривается второй вариант, однако все чаще изготовители предусматривают поддержку обеих систем.
Важно подчеркнуть и отсутствие проводов в системе коммуникации. Если стационарные транцевые модели имеют кабельное соединение с дисплеем, то эхолот, работающий со смартфоном, передает сигнал по каналам Bluetooth или Wi-Fi
Существуют и модификации с радиомодулями.
Рейтинг
В магазинах можно приобрести различные сонары. Даже опытные рыболовы, не говоря уже о новичках, могут обнаружить, что их взгляды расходятся, когда встает вопрос о том, какой сонар выбрать. Но среди всего разнообразия все же можно выделить наиболее популярные модели, основываясь на обзоре сонаров для рыбалки с лодки:
- Эхолот Humminbird PiranhaMAX 230 Portable подходит для рыбалки с лодки или с берега. Двухлучевой датчик «считывает» информацию о водоеме на глубине до 180 м, а водонепроницаемый корпус обеспечивает бесперебойную работу даже в дождливую погоду, защищая технику от воздействия воды. Единственным недостатком считается черно-белый дисплей, но он считается самым надежным и точным в среднем классе (стоимость 11 000р).
- Humminbird SmartCast RF35e. Эта модель немного проще и крепится к руке. Дальность сканирования не превышает 35 метров, а с берега только 22 метра, что существенно ограничивает рыболова. Однако цена на прибор соответствующая — 5 тыс. р. Поэтому это лучший сонар для начинающих.
- JJ-connect Fisherman Wireless 3 Deluxe — портативный рыбопоисковый эхолот с дальностью действия 40 м, угол луча 90 градусов. Дисплей не имеет ручки, поэтому его можно держать только в руках, что может затруднить работу. Стоимость — 5 тыс. р.
- FishFinder ffw718 Wireless можно использовать с лодки или с берега, а также для зимней рыбалки. У него относительно небольшой экран, но этот недостаток компенсируется преимуществами рыбоискателя. Дальность радиосигнала — 70 метров, рельефный рисунок дна, светодиодная подсветка, датчик температуры. Цена устройства составляет 4 000 р.
- Эхолот luckylaker ff916 завершает рейтинг эхолотов с функцией Wi-Fi, то есть данные с трансдьюсера можно выводить на экран смартфона (дальность беспроводной связи — 50 м). Глубина — до 45 м, угол охвата — 90 градусов.
Поиск рыбы

В 1950-х годах проводились подводные исследования миграции рыбы в водоёмах. Результатом их явилось следующее заключение: в каждый момент времени 90 % всей рыбы находится в 10 % объёма воды. Рыба кочует вслед за солнцем, кормом, ей нравится или не нравится разное дно — всяческих факторов масса.
Облавливая один и тот же водоём на протяжении ряда лет, можно выявить «рыбные места» и закономерности присутствия в них рыбы — время суток и время года, направление ветра, погода — множество факторов.
Но ловить годами на одном озере или речке скучно.
Представим себе ситуацию: компания рыбаков из Казани поехала в Астраханскую область, в дельту Волги. Все едут впервые, рыбных мест не знают. Без местного Сусанина и, по совместительству, Сабанеева или нормальных инструментальных средств обнаружения рыбы можно проехать полторы тысячи вёрст туда и столько же обратно и остаться без улова.
Сусанин-Сабанеев может оказаться не таким уж и знатоком, а после доброй порции огненной воды и вовсе прийти в негодность. Тогда на помощь приходит электроника.
Эхолот своими руками

Каждому рыболову известно, что рыба в водоеме группируется в определенных участках, где она может прятаться, спать, размножаться, охотиться. Обычно их местообитания зависит от температуры воды, подводных течений, наличие рельефных объектов, под которыми легко можно укрыться от опасности.
Невооруженным глазом определить, где именно они находятся невозможно. Для этого используются устройства, позволяющие при помощи ультразвуковых излучений изучить рельеф дна и его глубину. Усовершенствованные модели позволяют определить зоны скопления рыбы и отмечать наиболее удачные места улова. Существует два основных вида эхолотов: стационарные и портативные, которые отличаются по функциональным возможностям, размерам и стоимости.
Такие устройства намного упрощают процесс рыбалки, но стоят дорого. Чтобы сэкономить средства, можно сделать эхолот своими руками.
Виды
По назначению можно выделить три основных типа эхолотов:
- Береговые. Это беспроводные приборы, датчик которых прикрепляется к концу лески; забрасываются в воду для исследования рельефа дна на незнакомых участках. Как правило, такие эхолоты стоят сравнительно недорого, обладают широким углом обзора, однако и детализацию имеют небольшую. В настоящее время они не пользуются слишком большой популярностью.
- Лодочные. Обычно это более серьёзные модели, нежели береговые. Они часто имеют более 1 луча, что позволяет им охватывать широкие участки дна. Такие приборы способны работать во время движения, имеют достаточно высокую детализацию. Глубина обнаружения у них больше, чем у береговых, поскольку их нередко используют на достаточно больших водоёмах. К тому же на них нередко устанавливаются дополнительные опции, вроде измерения скорости лодки и температуры воды. Они хорошо подходят и для исследования донного рельефа, и для поиска рыбы.
- Подлёдные. Такие устройства создаются с учётом экстремальных условий использования во время морозов. При этом угол их обзора, как правило, не слишком велик, поскольку он в любом случае ограничивается слоем льда, из-за чего фиксируется только дно непосредственно под лункой и небольшой угол вокруг.

Существуют как проводные, так и беспроводные зимние эхолоты, однако последние считают целесообразными не все рыболовы, поскольку обычно нет необходимости удалять излучатель от экрана больше чем на метр, а вот утопить его под тонким льдом вполне возможно.
Существуют эхолоты, работающие на различных частотах. Наибольшей популярностью пользуются модели, излучающие 50, 83, а также 192 или 200 килогерц. Разница в частотах во многом определяет эффективность прибора в различных условиях. На большой глубине лучше пользоваться эхолотом на 50 кГц – он бьёт глубже и имеет достаточно широкий угол излучения, что позволяет ему охватывать большую площадь дна. Однако имеется у него и серьёзный минус – это не слишком чёткое определение и разделение целей, а также наличие так называемого «шума» – помех на экране.
Для мелководий обычно используют эхолот с частотой 83 кГц, поскольку его угол охвата дна доходит до 120 градусов, однако из-за этого также страдает качество прорисовки. При этом чаще всего применяются приборы с частотой 192 или 200 кГц, эффективно функционирующие на средних глубинах. Угол их обзора сравнительно невелик и составляет около 60 градусов, однако при этом они способны более чётко разделять и распознавать цели, попадающие в поле зрения.
Внимание! Существуют также модели, работающие на других частотах, например 455 и 800 кГц, однако в настоящее время их использование распространено несколько меньше. Всё большее признание среди рыболовов получают двухчастотные варианты эхолотов, позволяющие совмещать себе плюсы разных излучателей путём переключения режимов.
Особенности строения эхолота
Чтобы соорудить эхолот самому, необходимо знать из каких основных частей он состоит и в чем заключается его работа.
Каждый прибор для изучения рельефа дна состоит из следующих функциональных частей:
- передатчик;
- микроконтроллер;
- излучатель;
- приемник;
- дисплей, на котором отражается информация.
Передатчик создает импульс, который преобразуется с помощью датчика излучателя в ультразвуковую волну. Мощность этого сигнала настолько слабая, что не ощущается ни человеком, ни морскими обитателями.
Эта волна распределяется вглубь воды и отражается от объектов, которые находятся в зоне ее распространения. Это может быть дно, рыба, камни или рифы. Достигнув дна, волна возвращается обратно к датчику, который преобразует его в электрический сигнал.
Благодаря приемнику сигнал усиливается, передается на микропроцессор и отображается на дисплее устройства.
В качестве дисплея можно использовать устаревшую версию мобильного телефона. Существует также упрощенный вариант, для работы которого понадобится смартфон.
Советы по рыбалке с эхолотом
Прежде чем спустить устройство в воду, рыболов должен убедиться, что в воде нет пузырьков воздуха. Эти пузырьки создают помехи и искажают получаемые данные.
Скорость лодки не превышает 10 км/ч, а для улучшения качества изображения можно направлять лучи в воду под разными углами.
Когда на мониторе появляется изображение крупной рыбы, рекомендуется увеличить чувствительность устройства. Это изображение появляется на низких частотах при обнаружении косяка мелкой рыбы.
Фишфайндер — полезное дополнение к снаряжению рыболова. Однако, несмотря на все возможности и функции, его использование не гарантирует улов. Прежде всего, рыболов использует опыт и знания, а рыболовный эхолот лишь помогает обнаружить рыбу, чтобы эффективно использовать эти знания на практике.


































